Le capital humain : un défi pour les PME
Afin de s’adapter à une nouvelle réalité économique et concurrentielle
de plus en plus complexe, les PME peuvent aujourd’hui se démarquer dans
ce contexte de grande compétition grâce à leur capital humain. Mais, là
aussi, la compétition est forte et les concurrents vont essayer de
« séduire » vos meilleures ressources.
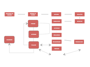
Cette compétition est souvent féroce et implique une mise à jour constante des outils de recrutement et de rétention des meilleurs talents. Le recrutement devient donc stratégique.
Trouver et garder l’oiseau rare
De nombreuses PME au Québec rencontrent deux défis. D’un côté, la pénurie des employés qualifiés et, de l’autre, la concurrence entre les employeurs pour attirer des employés performants. Dans ces conditions, retenir ses employés n’est plus suffisant, il faut surtout les fidéliser.
Ainsi, la différence entre rétention et fidélisation relève bien plus que d’une simple question de terminologie. Alors que dans la rétention des ressources humaines des efforts sont déployés dans le but de retarder le désir des employés de partir, dans la fidélisation des ressources humaines on mobilise un cadre d’action qui encourage plutôt leur désir de rester en emploi et au service de l’organisation.
Il faut noter que pour une grande majorité d’employés, les critères relatifs à la qualité de vie et au bien-être au travail comptent parfois plus que le salaire.
La fidélisation de l’employé ne peut donc se faire uniquement à travers une offre financière. Elle doit d’abord commencer par le recrutement qui, malheureusement, se limite trop souvent à un simple exercice transactionnel de comblement des ressources manquantes.
Pour en savoir plus | magazinefacteurh.com
Cette compétition est souvent féroce et implique une mise à jour constante des outils de recrutement et de rétention des meilleurs talents. Le recrutement devient donc stratégique.
Trouver et garder l’oiseau rare
De nombreuses PME au Québec rencontrent deux défis. D’un côté, la pénurie des employés qualifiés et, de l’autre, la concurrence entre les employeurs pour attirer des employés performants. Dans ces conditions, retenir ses employés n’est plus suffisant, il faut surtout les fidéliser.
Ainsi, la différence entre rétention et fidélisation relève bien plus que d’une simple question de terminologie. Alors que dans la rétention des ressources humaines des efforts sont déployés dans le but de retarder le désir des employés de partir, dans la fidélisation des ressources humaines on mobilise un cadre d’action qui encourage plutôt leur désir de rester en emploi et au service de l’organisation.
Il faut noter que pour une grande majorité d’employés, les critères relatifs à la qualité de vie et au bien-être au travail comptent parfois plus que le salaire.
La fidélisation de l’employé ne peut donc se faire uniquement à travers une offre financière. Elle doit d’abord commencer par le recrutement qui, malheureusement, se limite trop souvent à un simple exercice transactionnel de comblement des ressources manquantes.
Pour en savoir plus | magazinefacteurh.com